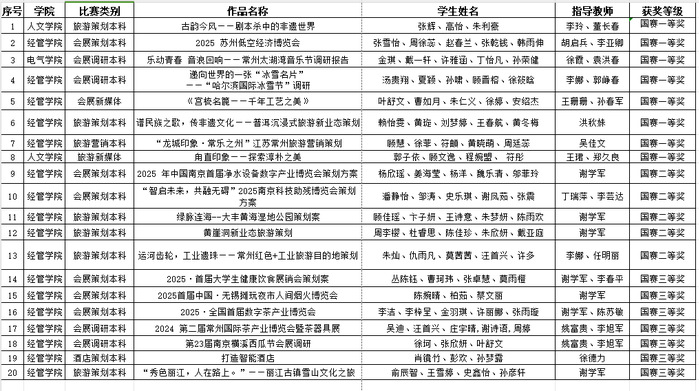
近日,全国高校商业精英挑战赛文旅与会展创新创业实践竞赛全国总决赛在线上举行,共有4690支团队(28344 名参赛选手)入围全国总决赛分组赛。公司经过半年的全力备战,共有20支队伍进入国赛。
经评审,公司荣获最佳院校组织奖,国赛一等奖8项、二等奖5项、三等奖7项,这是继2023年度公司获得4项国赛一等奖基础上的进一步提升。
公司人文公司李玲和董长春老师指导,参赛队员张辉、高怡、朱利豪的参赛作品《古韵今风——剧本杀中的非遗世界》以分组赛小组第一的成绩入围29日线下广州全国精英赛。
全国高校商业精英挑战赛文旅与会展创新创业实践竞赛被纳入教育部全国普通高等老员工竞赛排行榜名录竞赛项目名单,在公司被认定为Ⅰ级C等赛事。

(bevictor韦德国际 李娜/文/供稿 谢金楼/审核)

